网络学习
首页
快讯
语文教案
数学教案
道德与法治
语文资源
作文
教师资源
办公技巧
杂谈
师资公考
网络学习
搜索
登录
搜索
网络学习
李市小学复学常规培训资料
李市小学复学常规培训资料
网络学习
2020-4-18
2667
李市小学复学常规培训资料
一、防疫三字经
二、作息时间表
五年级78班入学时间为7:20,五年级456班入学时间为7:30,五年级123班入学时间为7:40
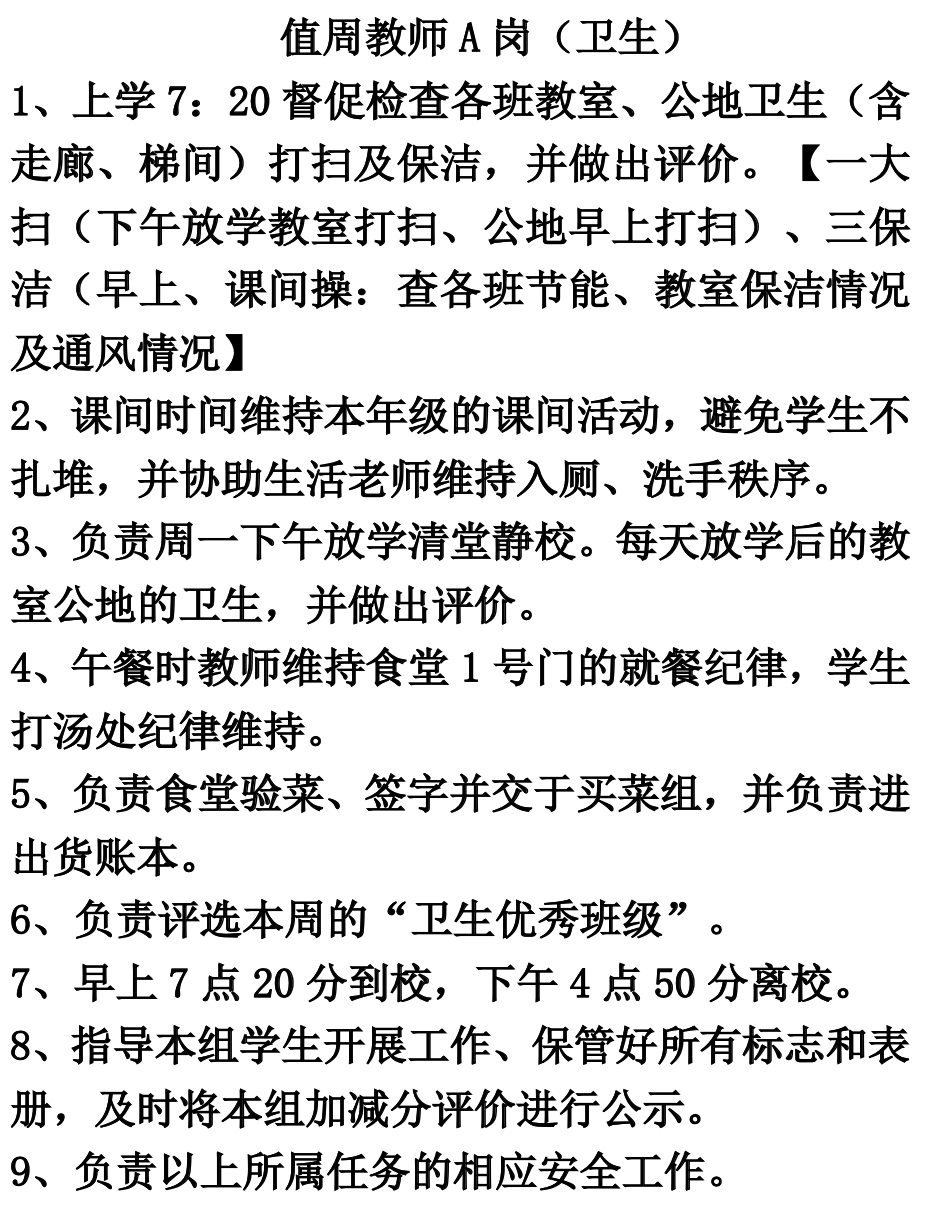
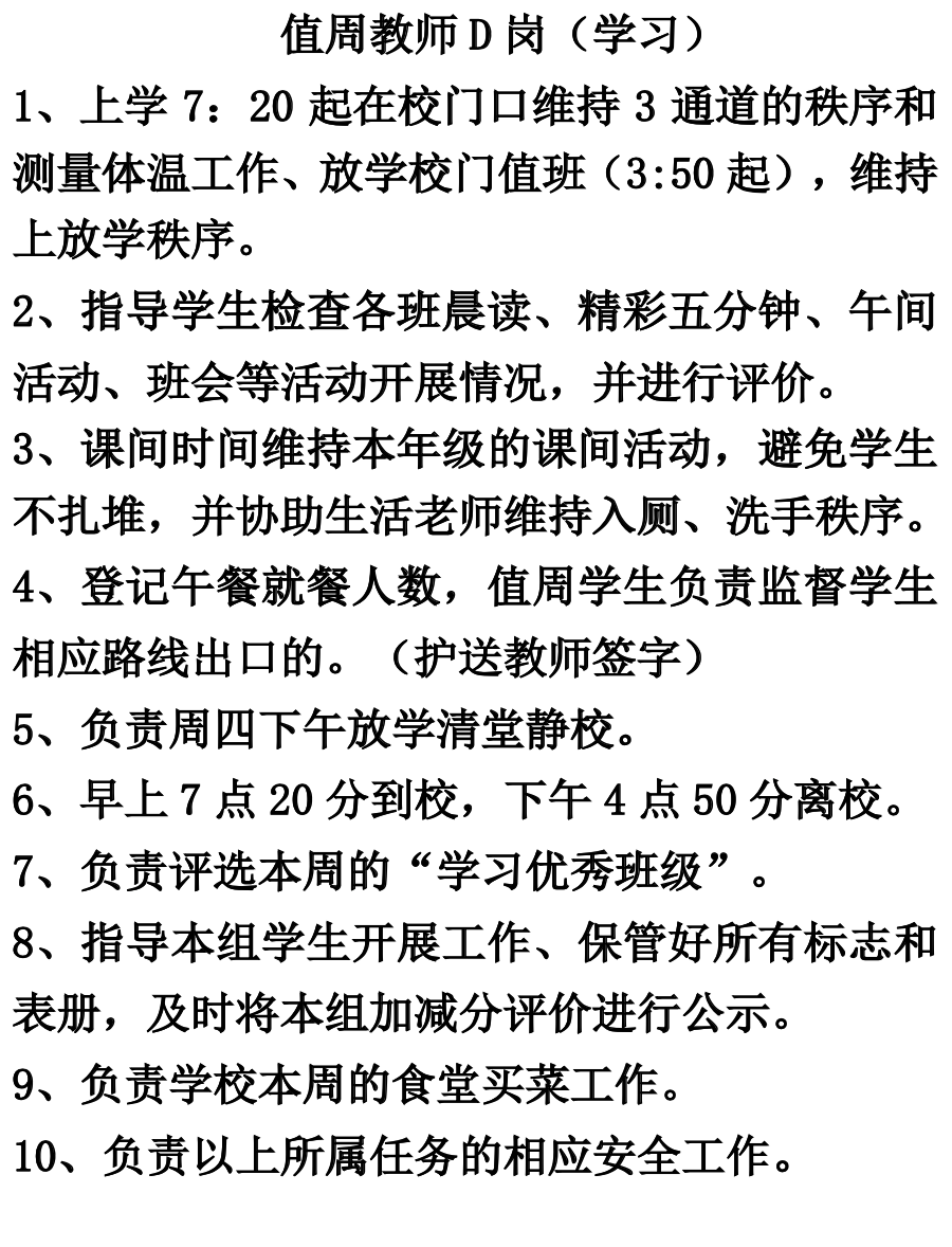
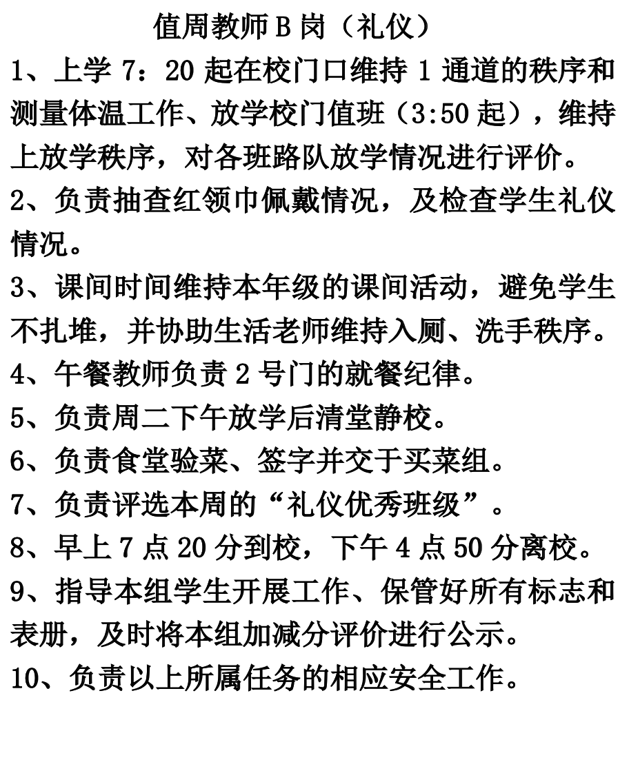
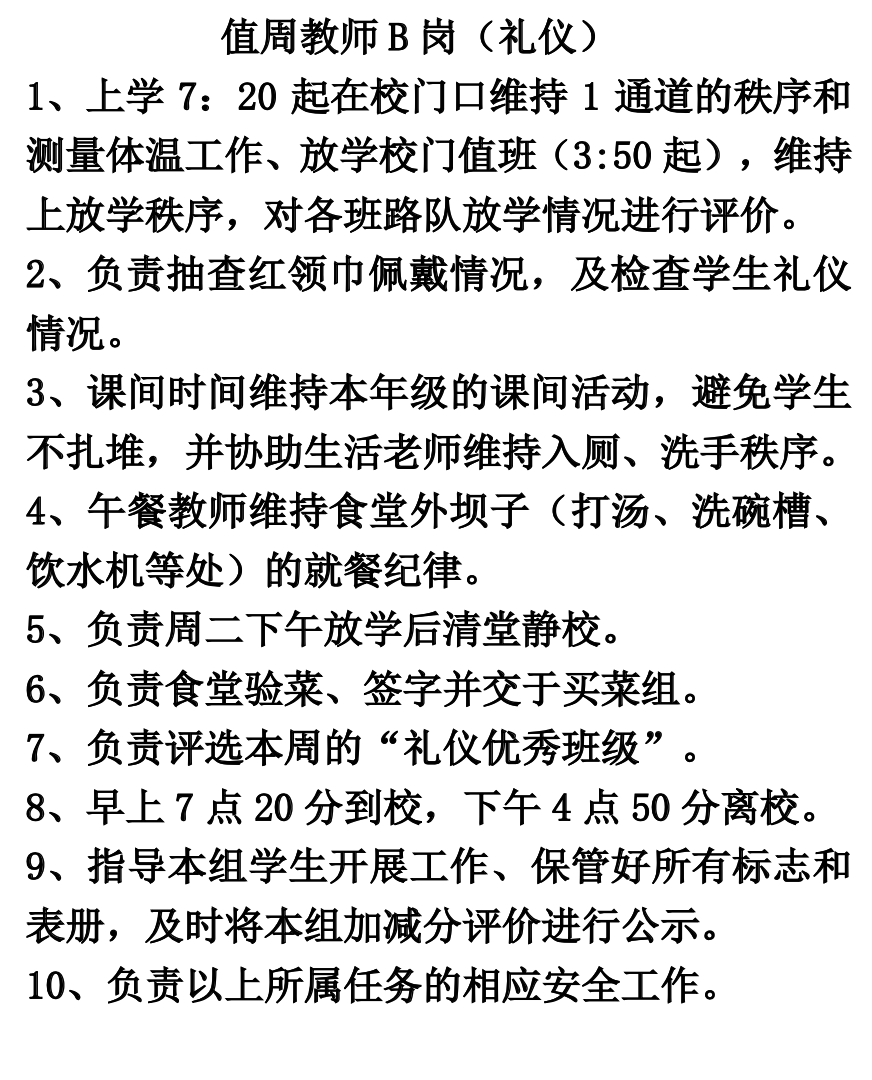
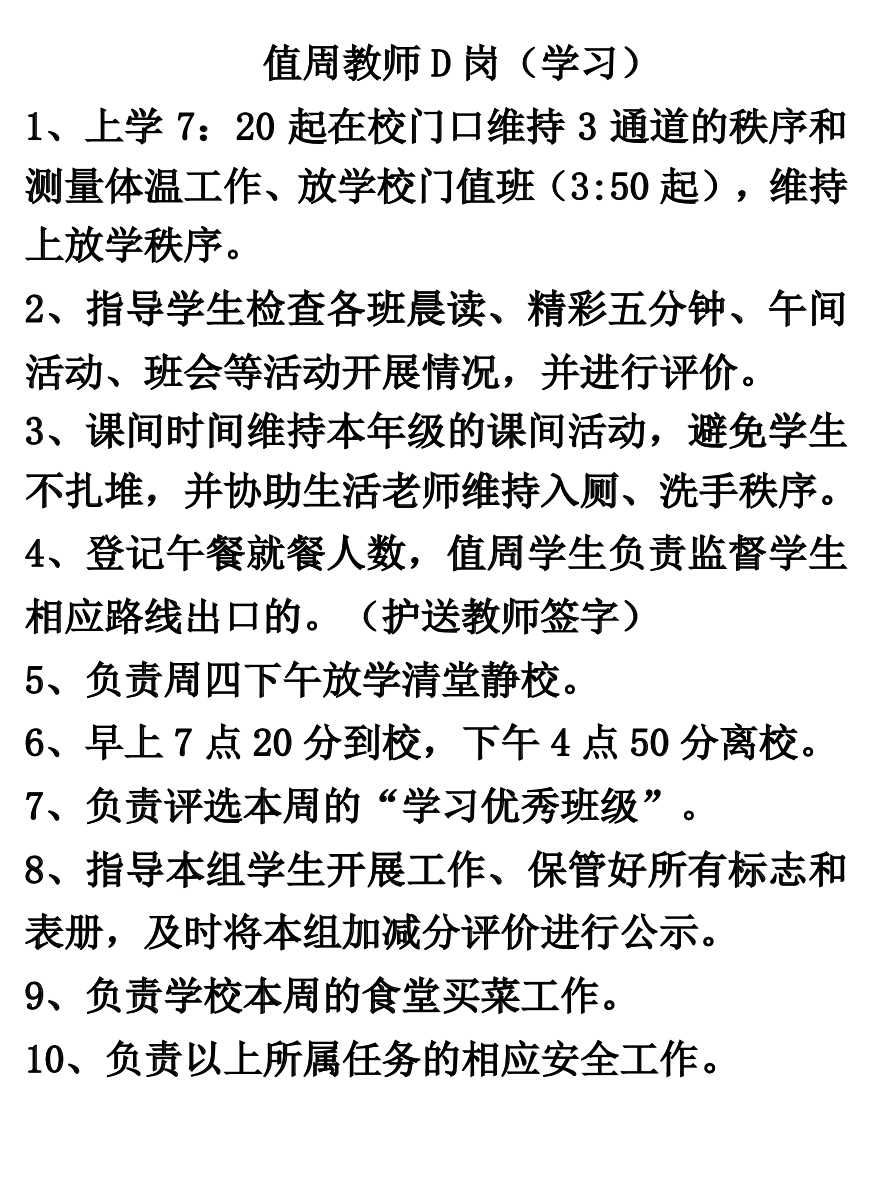
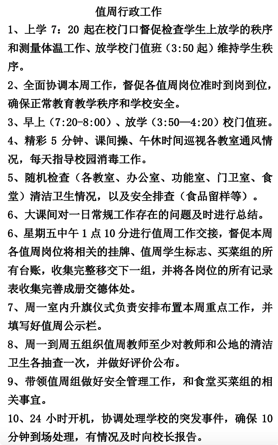
三、A区值周职责
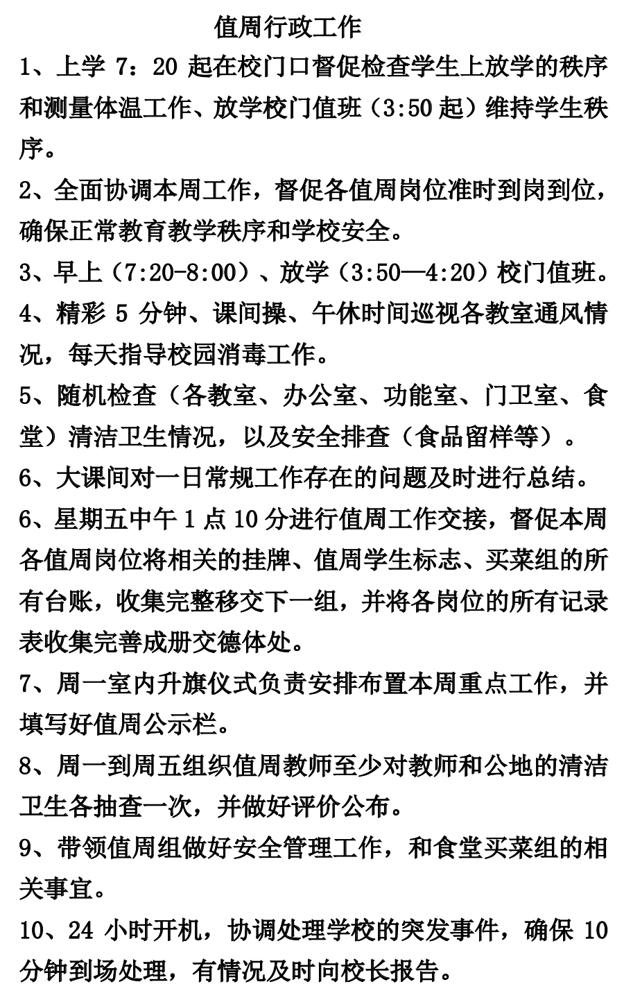
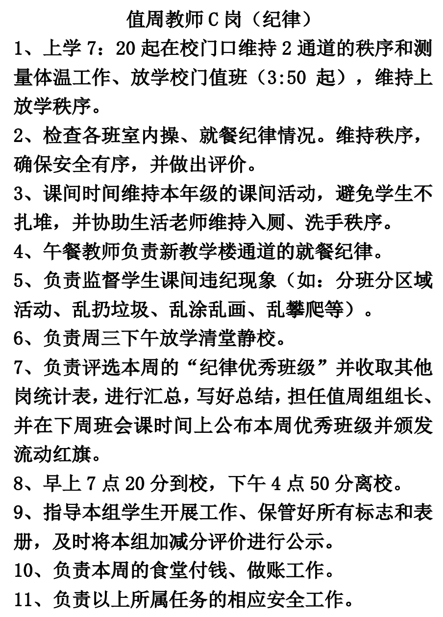
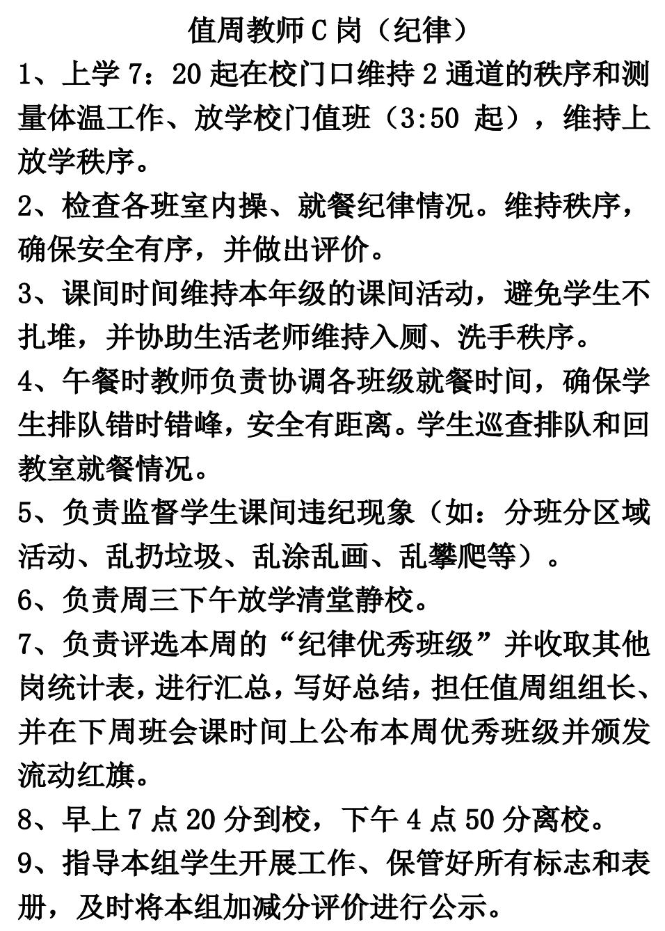
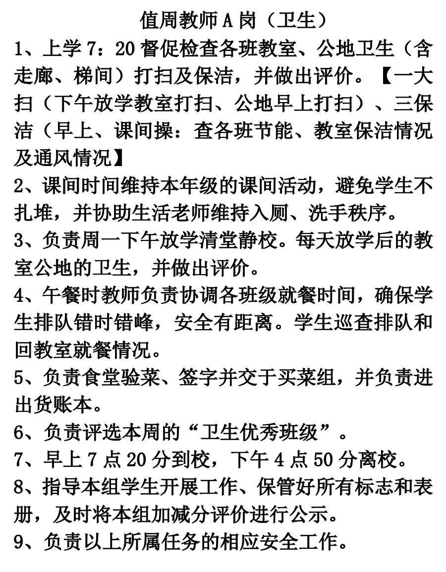
四、B区值周职责
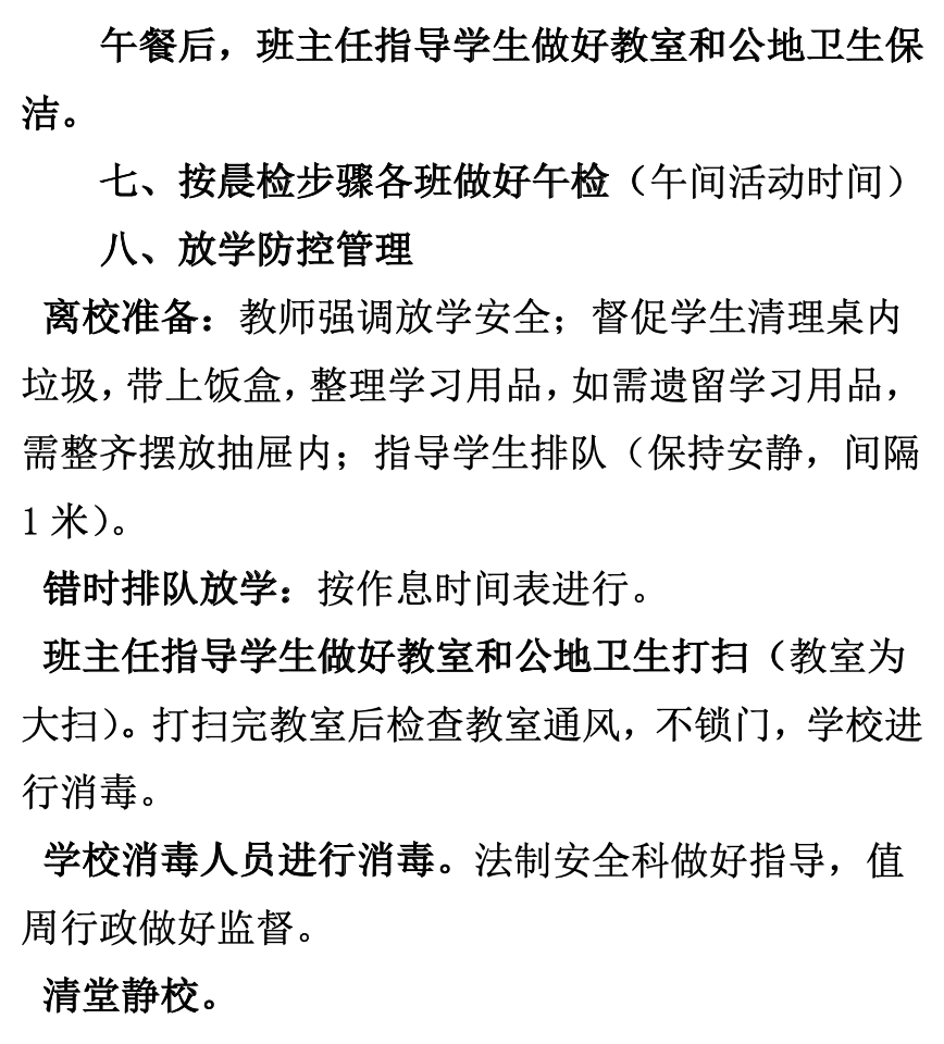
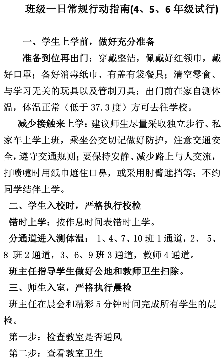
五、班级一日常规
2667
培训资料
常规
小学
复学
上一篇:
4月20日五年级3班数学网络学习《解方程》第一课时
下一篇:
4月17日五年级3班数学网络学习《认识方程》
不坑老师小灶资源(限时开启)
¥ 199
相关推荐
语文三年级上册《语文园地三》第一课时
语文二年级下册四单元《我是一只小虫子》(第一课时)学习内容
语文二年级下册四单元《沙滩上的童话》(第二课时)学习内容
线上学习语文二年级下册《沙滩上的童话》(第一课时)
语文二年级下册网上学习《枫树上的喜鹊》(第二课时)
重庆市江津区双福第五小学校参与学生课后延时服务学生名单公示
🔥
成长的记忆,送给毕业的你们,这些照片你们还记得吗?
“抗击疫情在行动第九期——(快板)行为十条记心间
返回
吃嗯陈982
最新资源
让OpenClaw在服务器上长驻并配置可视化界面
不坑隐形提词器——隐身、智能提词
系统时间不准,访问网页报错,不坑自动校时小软件解决!
以前沿技术破解教育办公难题:不坑盒子为教育数字化转型贡献“新方案”
「死了么」火了,其实你也可以自己制作一个出来!
Windows超级管理器,免费的Windows优化工具、垃圾清理
家里的Nas,如何远程实时访问?教程来了~
一键修复打印机共享错误的问题
阿里云出漏洞了,ESA直接白嫖到2050年,抓紧抓紧!
🔥
免费、开源的录屏软件——Openscreen,可以局部放大